纳斯达克发布股权代币化设计的意义,为什么重要?
作者:OSL研究院首席分析师 Eddie Xin
声明:本文为转载内容,读者可通过原文链接获得更多信息。如作者对转载形式有任何异议,请联系我们,我们将按照作者要求进行修改。转载仅用于信息分享,不构成任何投资建议,不代表吴说观点与立场。
一、结论摘要
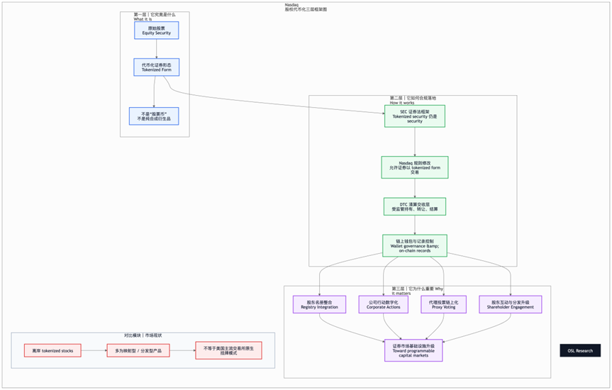
纳斯达克这次推进的,不是一个普通 “股票币”,而是试图把受现有美国证券法监管、与原始股票同权同责的股权证券,做成可链上登记、交易和结算的合规形态。SEC 今年 1 月的声明明确:tokenized security 仍然是 security,技术形态变化不改变其证券属性。
从公开规则和监管口径看,纳斯达克的目标是让证券可以以 traditional form 或 tokenized form 在交易所体系内运行,而不是绕开证券法另起一套 crypto 规则。其推进路径是:SEC 证券法框架 + Nasdaq 规则修改 + DTC 清算体系 + 链上记录 / 钱包控制。
短期内,底层最可能先落地为 tokenized securities / tokenized security entitlement 的受监管版本,而不是面向全球自由流通的开放式 “公链原生美股 token”。Reuters 3 月 9 日报道显示,纳斯达克已与 Kraken 母公司 Payward 合作开发 tokenization infrastructure,并聚焦 corporate actions、proxy voting 和 shareholder engagement。
二、核心判断:底层究竟是什么金融产品
一句话:底层本质上仍是股票本身的合规 tokenized form,而不是独立的新币种。
更准确地说,它可能分成两层理解:
第一层,法律层。
它仍是 equity security。SEC 明确表示,证券被格式化为 crypto asset 后,仍适用联邦证券法;若 tokenized security 与传统股票具有实质相同的权利和特征,依然可被视为同类证券。
第二层,技术与清算层。
现阶段最现实的实现方式,不一定是一开始就把 “法定股票原生发行到链上”,而更可能是先把受监管证券持有 / 转让记录 tokenized,通过交易所规则和清算机构安排接入链上结算、登记和股东服务体系。Nasdaq 的规则修改就是为 “在交易所中以 tokenized form 交易证券” 铺路。


三、纳斯达克在合规层面是怎么做到的
1)回到监管
SEC 在 2026 年 1 月声明中把 tokenized securities 分成两类:
一类是 issuer-sponsored,即发行人自己或其代理把证券 tokenized;
另一类是 third-party-sponsored,即第三方对他人证券做 token 化。SEC 同时强调,链上形态不改变其证券法属性。
2)交易必须嵌在现有主权交易所规则里
SEC 官网披露,Nasdaq 的正式规则文件名称就是 “Enable the Trading of Securities on the Exchange in Tokenized Form”,说明它要做的是 “让证券以 tokenized form 在 Nasdaq 上交易”,不是发一个脱离交易所体系的新产品。
3)最后确认:重点不是发币,而是股东权利和登记体系
Reuters 报道指出,Nasdaq 当前方案重点聚焦 corporate actions、proxy voting、shareholder engagement,这说明它关心的不是简单的链上价格映射,而是如何让分红、投票、公司行动、股东互动这些证券市场核心功能进入链上基础设施。
四、目前市场有没有真正 listing 过这种东西
有 “类似物”,但还没有真正成熟的 “美国主流交易所原生挂牌版”。
目前欧洲已经有 Robinhood、Gemini、Kraken 等推出 tokenized stocks;但 Reuters 同时指出,Nasdaq 现在推进的是更高规格的受监管市场基础设施升级,而不是简单复制离岸映射模式。也就是说,离岸有产品,美国主流交易所层面仍在规则与基础设施落地阶段。
五、为什么重要
这意味着美国主流金融市场的思路已经从 “股票能不能上链” 进入 “股票按什么结构上链”。
真正有价值的,不是一个 token 本身,而是以下几项市场基础设施的重构:
•证券登记方式
•清算交收方式
•股东投票与公司行动处理方式
•交易时段,从有限时段走向更连续的市场结构
•证券与区块链网络之间的合规连接层
这也是为什么 Nasdaq 会选择和 Payward/Kraken 合作做 infrastructure,而不是直接做一个交易营销产品。
六、业务指导

不是简单利空加密原生交易所,而是利空 “监管套利型股票代币业务”,利好 “能承接合规 tokenized securities 基础设施” 的平台。
| 感动 | 同情 | 无聊 | 愤怒 | 搞笑 | 难过 | 高兴 | 路过 |
- 上一篇:AI想要比特币
- 下一篇:ERC-8183:以太坊上的“龙虾”诞生了吗?
相关文章
-
没有相关内容

会员登录